用户名称:
用户密码:

注册普通用户

 2016年成人高考报名火热进行中,在2016年实现自己学历和专业的提升与飞跃,给自己人生一个崭新的起点,赢得职场竞争中的先机!报名咨询热线: 0536-8232768 (24小时)

 您是第 位客人

 


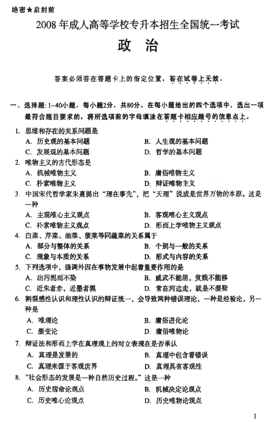
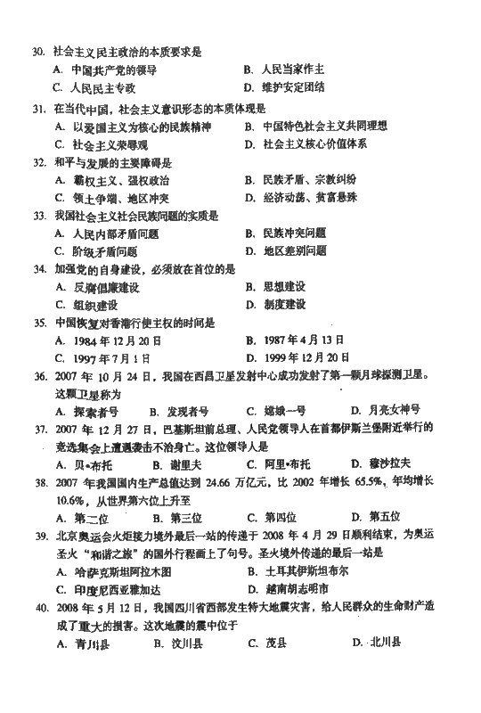
2008成人高考专升本考试(政治)试题及答案










2008成人高考专升本考试(政治)试题及答案2008-11-8 本文被阅读 2888 次

友情链接



·校园招聘 ·人民大学预科班 ·开课吧论坛 ·中考网 ·中南财经政法大学自考 ·潍坊招聘网
·鲁信人力资源服务有限公司 ·潍坊教育培训网 ·潍坊保安学校 ·山东教育招考院 ·山东家教潍坊站 ·中国高教学信网
 

首页最新新闻最新公告教育新闻成考指南在线教育复习指导历年试题在线咨询在线报名联系我们 关于我们

版权所有:潍坊高新区渤海继续教育服务中心 技术支持:百度潍坊. 中迅网络鲁ICP备16014555号-3
联系电话:0536-8232768 8711200(24小时) 传真:0536-8232768 地址:潍坊市奎文区胜利街与虞河路交叉口西南角泰康大厦705室
鲁ICP备案:07023207鲁公网安备 37079002000117号 2213927035  1053667190